• 学生通知

学生通知

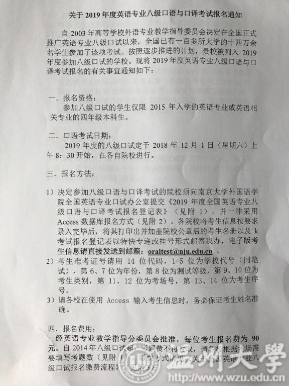
关于2019年度英语专业八级口语与口译考试报名的通知

作者:400全讯白菜网    来源:400全讯白菜网    时间:2018-09-10   阅读次数:

  • 联系方式

  • 地址:温州市茶山高教园区北校区1号楼400全讯白菜网
  • 联系电话:0577-86680856
  • 研究生招生电话:0577-86680841
  • 邮箱地址:rwxy@wzu.edu.cn
  • 人才邮箱:rwxyrc@wzu.edu.cn
  • 意见及建议电话:0577-86680852
  • 意见及建议邮箱:00062002@wzu.edu.cn
  • 微信公众号

扫描二维码

关注400全讯白菜网微信公众号

400全讯白菜网-全讯白菜网论坛官网 版权所有 © 2017 技术支持:捷点科技